
1. He has been working for more than 20 years in the famous domestic company BBK, foreign company Vetech, Tii network, HUBBLE.
2. Familiar with various electronic devices, such as analog and digital integrated circuits, sensors, smart power controller and microprocessors, etc.
3. Be good at project milestone management in electronic project design, including the whole process from concept solution to prototype testing and mass production.

1. She graduated from university and has been working 10 years in the Electronics manufacturer.
2. Familiar with single double mutil-layers PCB design.
3. Familiar with UL &VDE safety compliance and EMC compatibility.

1. He graduated from university and has been working 15 years in the Electronics manufacturer.
2. Familiar with circuit concept solution design of schematic.
3. Familiar with design software such as PADS 2000, Autium Design.
4. Familiar with various software design such as MCU , VB, VC.

1. She graduated from college and has been working 6 years in the Electronics manufacturer.
2. Familiar with ERP system, make BOM FAI approval, make prototypes etc.
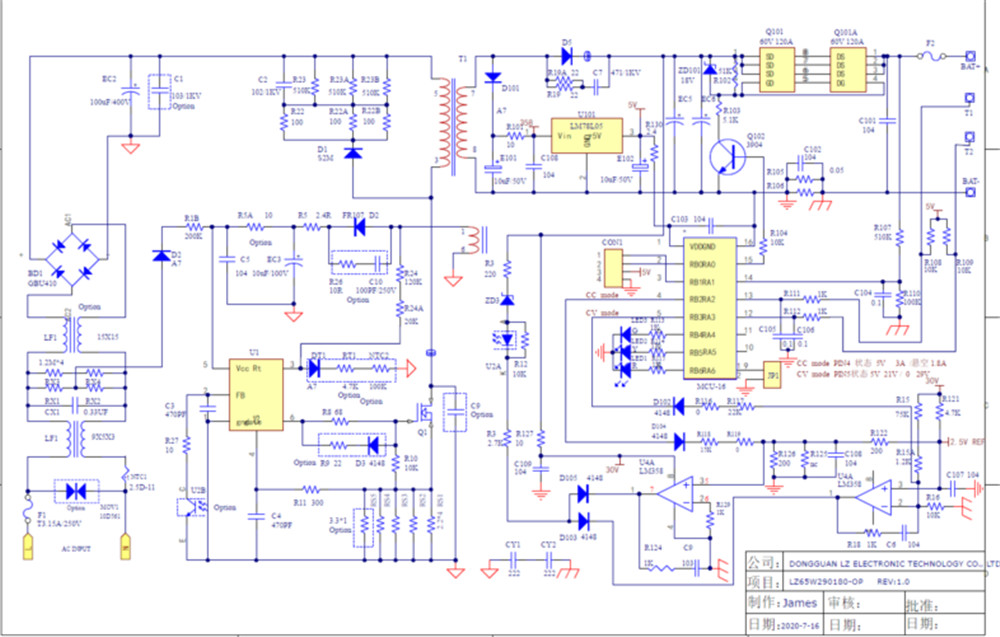
LZ has more than 20 years experience in offering electronical circuit solution as schematic shown.
1. Smart power supply with OLED display, CC/CV constant models for LED lighting in USA;
2. Power control of home appliances in Meidi of China;
3. Gate door control for parking zone/supermarket in China;
4. Power line transceiver for industrial control in French EDF;
5. GFCI control of plug, IP power control of plug in USA Hubble, Tii network.


LZ often offer a PCB layout more 20 years experience:
1. PCB single layer design and skilled layout process that easy to production & meet to USA &EU safety &EMC.
2. PCB 2 layer/4layers/6layers design and meet to RF resistance, capacitance inductance requirement.
Participate in
● electronic system
● performance testing
● performance optimization
including
● EMC/EMI testing
● reconfiguring circuits to improve efficiency
● solve noise problems.

LZ often offer an electronic software programming more 10 years experience.
1. Circuit operation model software, that we have used 8bits and 32 bits MCU such ST32 ARM Cortex M0/M4F/M7F series at car industrial control or medical appliance field.
2. Display software such as circuit status display; Voltage/Current/ Power measurement.
LZ often offer an electronic products test software programming more than 5 years experience.
We are familiar with Visual basic and visual C+ +, base on products functional and characteristic to design test APP software, it is convenient to verification units for manufacturer such as our showing.

